Governance
St James' CE Primary joined the Diocese of St Albans Multi Academy Trust (DSAMAT) in June 2021.
DSAMAT was founded by the Diocese of St Albans, and is a Trust working with schools across Bedfordshire and Hertfordshire. The DSAMAT community has a strong commitment to a shared mission.
This is underpinned by our shared values:
Enabling all to flourish: Rooted in God’s Love
Hope, nurture, collaboration, equality, respect

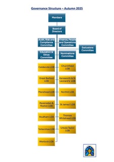
Our Trust is governed by a range of bodies:
Our Members are appointed by the Diocese of St Albans Educational Trust.
Members have strategic oversight of the work of the Trust, and include representatives from the Diocesan Board of Finance and Diocesan Board of Education. These bodies reflect the range of skills required to oversee an Academy Trust.
Trustees, also known as Directors, of the Trust are appointed by the Members and have strategic responsibility for the running of the Trust. The Trust schools have Local Governing Boards (LGBs) who provide local governance to each school, and feed into the wider strategic work of the Directors.
Local Governing Boards
Individual academies are governed at a local level by their own Local Governing Board (LGB). LGBs have a level of delegated responsibility from the Directors which is outlined within the Governance Framework and financial delegation.
For more information about the Trust, including Articles of Association, Names of the Trustees and members, the funding agreement and our shared policies, procedures and contact information, please visit
Diocese of St Albans Multi - Academy Trust Home Page
Diocese of St Albans Multi - Academy Trust Governance
Diocese of St Albans Multi- Academy Trust Key Documents
I have come that they may have life, and have it to the full
John 10:10
St James' Local Governing Board
Our LGB is made up of local stakeholders who represent the different parts of our School's community, with the objective of providing St James' with sound governance within the overarching governance structure of the Diocese of St Alban’s Multi Academy Trust (DSAMAT).
In line with the Trust’s published scheme of delegation, our Local Governing Board will work to:
- Make recommendations to the DSAMAT Board about the development of provision at a local level.
- Provide effective oversight for the DSAMAT school for which it is responsible.
- Provide direct governance, oversight, support and challenge to the school and its headteacher.
- Ensure effective safeguarding.
- Ensure compliance with all governance responsibilities.
- Support the school in a way that ensures improvement and promotes high standards of educational achievement in the context of the Trust’s Christian ethos.
- Support the DSAMAT Board in the execution of its duties
St James' LGB members should include parents, staff and appointed governors. Our LGB meets around six times a year.
To contact the LGB, please contact the School directly and mark your correspondence to the attention of the Chair of Governors.
Note: For the day to day running and management of St James' CE Primary, the first points of contact are the admin team, class teacher and SLT (Headteacher, Deputy Headteacher & Assistant Headteacher).
St James' Local Governing Body
Melanie Nancekievill - Chair of Governors (safeguarding)
Clare Hope-Arnold - Foundation Governor
Davinia Bates - Foundation Governor (SEND & EYFS)
Katy Parsons - Appointed Governor
Simi Otukoya - Appointed Governor
Alison Barden- Head Teacher
Mr Ian Leach & Mrs Sarah Morton attend Full Governing Body Meetings as Observers.